天门市施工图审查      

以诚为本 服务优质

建筑/设计/园区/工厂/园林/结构/ 消防/审图/施工审图

全国统一服务热线

400-119-8559

 首页 > 成功案例 审图流程
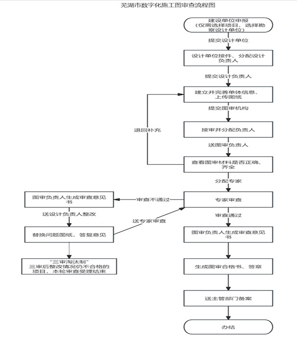
芜湖施工图审查流程图

芜湖施工图审查流程图



Copyright © 2020 天门市施工图审查

鄂ICP备 版权所有   技术支持:湖北网络